bevictor伟德官网,bet伟德官方网站2026年硕士研究生调剂公告
发布时间:2026-04-01 作者:
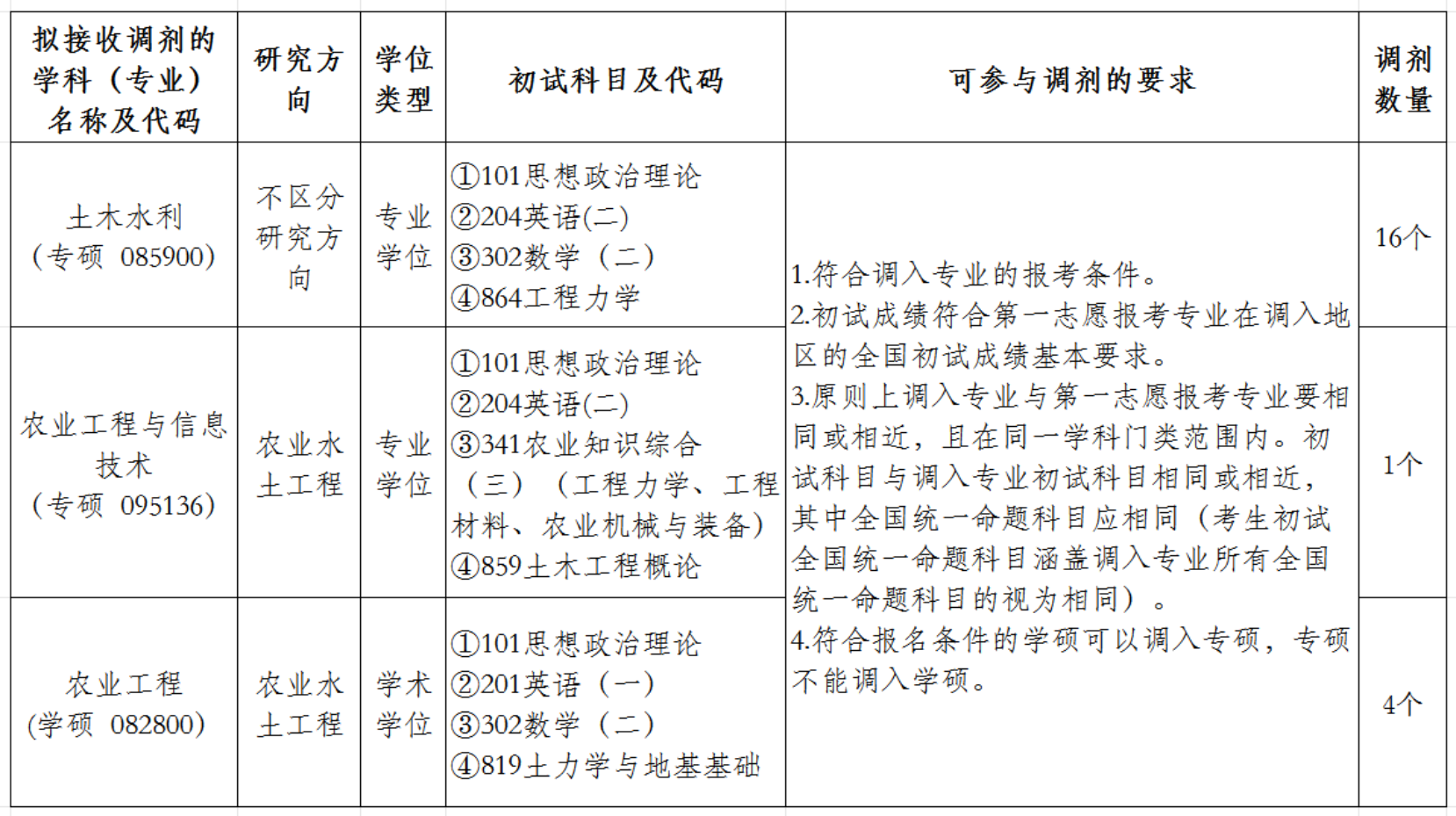
bevictor伟德官网土木水利(专硕0859)、农业工程与信息技术(专硕095136)和农业工程(学硕082800)目前尚有少量调剂名额。有意向调剂的考生,须通过中国研究生招生信息网“全国硕士生招生调剂服务系统”完成调剂申请。请相关考生留意以下重要事项:
一、系统开放时间
我校将在2026年4月8日后陆续开通相关专业的调剂系统,我校调剂系统每批次开放时间不少于12小时,调剂志愿锁定时间为24小时。
bevictor伟德官网调剂系统具体开放时间:4月8日凌晨0:00—中午12:00。
二、接受调剂的要求

三、具体流程
1.缺额信息及调剂要求公布。研招办通过调剂系统公布相关学科(类别)、专业(领域)的缺额信息及调剂要求。
2.考生申请调剂。符合调剂要求的考生登录“中国研究生招生信息网”的调剂系统填写调剂志愿。
3.学院审核调剂志愿。学院审核调剂考生申请材料,确定调剂考生名单后,由研招办统一发放调剂复试通知。
4.考生确认复试通知。考生须及时在调剂系统中查看并确认“复试通知”;未按照要求在规定时间内确认的,将取消相应资格。
5.调剂考生复试及录取。调剂考生复试办法、录取规则与一志愿考生一致。研招办根据学院复试及拟录取结果,报请学校研究生招生工作领导小组审定,审核通过后,通过调剂系统向考生发放拟录取通知。收到“拟录取”通知的考生须在规定时间内网上点击确认,逾期未确认视为自动放弃拟录取资格。
四、联系方式
请有意调剂至bevictor伟德官网的研究生考生,通过以下方式进行咨询:
1、扫码官方提供的二维码进入“2026年水土院研究生调剂群”进行咨询。
2、拨打官方提供的联系电话进行咨询,联系电话:15874187497,联系人:赵老师。
(初审:阳华,二审:肖卫华,终审 :唐琳)


